深圳市天行健机电设备有限公司 版权所有 [粤ICP备15112865号]
手机:18898764231 微信号:18898764231 邮箱:tianxingjian2024@163.com
地址:深圳市宝安区新桥街道万丰社区中心路98工业城8栋
环保处罚案例
● 江苏省人民政府、江苏省环保联合会诉德司达(南京)染料有限公司环境污染民事公益诉讼案,被告德司达因非法处置废硫酸,致使2698.1吨废硫酸被排放到泰东河、新通扬运河水域,造成环境严重污染,生态系统遭到破坏的损害后果,被判赔偿2428.29万元环境修复费用。
● 江苏省泰州市6家化工企业将废酸委托给没有处理资质的公司和个人进行处理,致使2.5万吨废酸直接倾倒进如泰运河、古马干河,导致水体污染严重,被判赔偿环境修复费用1.6亿余元。
● 2017年9月15日,南京市中级人民法院第二次开庭审理江苏安伟再生资源有限公司因非法倾倒电池强酸废液,涉嫌污染环境罪被起诉。环境生态修复费的赔偿数额计算标准成为双方的争议焦点。按照南京市检察院的请求判令赔偿环境生态修复费用,喻某某、赵某某夫妇俩可能面临200万元左右的巨额赔偿。喻、赵等人认为安伟再生公司的赔偿数额过重,应该按照虚拟治理成本93450元的1.5倍至3倍计算,并请求法院酌情考虑。“具体会判赔多少,需依据法庭质证情况认定。”
以前一些违法排污企业,为了大幅压缩环保成本,甚至根本不投入环保设备,劣币驱逐良币,严重破坏市场竞争秩序,阻碍了产业结构优化升级。今年的环保力度很大,再不重视环境保护,承担的环境处罚难以想象!要想企业稳定发展,就不要再想既能排污,又不用投入环保设备啦。
环保督查对经济的阻碍
● LG电子一家合作企业为躲避督查,近来一直处于停工状态,员工全部休假。企业负责人表示:“我们提前得知了督察组要来的消息,做好了应对措施。虽然工厂暂时停产造成损失在所难免,但总比被勒令停工好得多。”
● 韩企对于督查内容和标准理解不足,3家韩系汽车配件工厂被环境督察组勒令停产。被勒令停业、关闭工厂的韩国企业不断增加。韩国贸易协会北京分部负责人金炳佑(音)表示:“部分有‘关系’的企业,白天关门晚上开工,但这只是权宜之计,实际上很多企业都在考虑撤离中国市场。”
在环保问题上人人平等,享受同等待遇。适者生存不适者淘汰,有人说环保督察阻碍了经济发展;而在第三方环保组织看来,环保督察“不仅是一场单纯的‘问责风暴’,更是一场深刻的‘灵魂革命’。”中央环保督察与以往相比,执法力度之大、范围之广、时间之长,是我国环境执法史上的里程碑。
先是舍弗勒集团大中华区CEO张艺林向上海市经信委、浦东新区政府和嘉定区政府求援,希望为其上游钢丝冷拔外协供应商上海界龙金属拉丝有限公司的环保事宜网开一面,宽限3个月,以免因滚针断供而造成更大的损失。在此之前,去年中央环保督察在上海督察期间发现,界龙公司酸洗磷化工艺不仅没有环评审批手续,而且这一项目已被政府列为“淘汰关闭类”。上海市有关部门曾两次要求上海界龙金属拉丝有限公司停止生产,而他们却把上海市有关政府的警告当儿戏。不仅如此,张艺林以将损失3000亿为由公开向上海市政府“求助”。舍弗勒要挟政府的做法招致舆论痛批。
严格环境执法,一方面不仅解决了一些老百姓身边的环境问题,改善了环境质量;另一方面也促进了经济结构调整,加快了新旧动能转换。“对排污企业依法监管已经成为常态,所有的企业都应当适应这种常态,养成自觉遵守环境保护法规的习惯。”
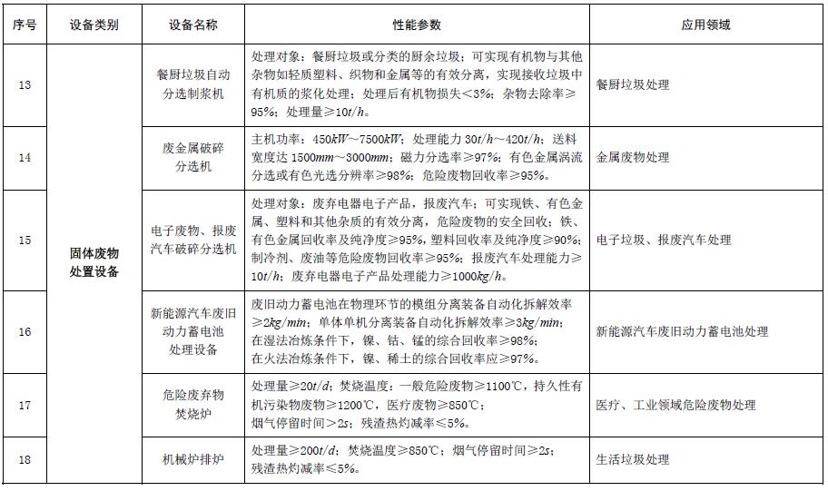
为了减轻企业购买环保设备的压力,对购置并实际使用节能节水和环境保护专用设备的企业,即可享受企业所得税抵免优惠政策,统一按《节能节水专用设备企业所得税优惠目录(2017年版)》和《环境保护专用设备企业所得税优惠目录(2017年版)》所规定的设备类别、设备名称、性能参数、应用领域和执行标准来执行。
这是政府对工业制造企业的支持,让每个企业都能享受到购买环保设备的福利,减轻企业投入环保设备成本压力,以及让企业体会到使用环保设备的好处!作为一家生产环保设备的厂家来说,我们不仅致力研究更加环保节能的清洁设备,还要采用新技术、新材料、新工艺,竭力为客户提供优质优价的产品和服务。秉承“满足客户需求,超越客户期望”的服务理念,为客户提供完善的服务和创造出更大的利益。带走客户的问题,留下我们的真诚。通过我们的勤奋工作实现客户和天行健的“双赢”。为了响应国家对环保设备的优惠政策,天行健机电在此承诺,凡前20名拨打0755-27283191的客户,珠三角地区即可享受免费试机!
深圳市天行健机电设备有限公司 版权所有 [粤ICP备15112865号]
手机:18898764231 微信号:18898764231 邮箱:tianxingjian2024@163.com
地址:深圳市宝安区新桥街道万丰社区中心路98工业城8栋